Leetcode_hot100_2.两数相加

题目要求

  • 给你两个 非空 的链表,表示两个非负的整数。它们每位数字都是按照 逆序 的方式存储的,并且每个节点只能存储 一位 数字。

  • 请你将两个数相加,并以相同形式返回一个表示和的链表。

  • 你可以假设除了数字 0 之外,这两个数都不会以 0 开头。

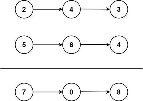
示例 1:

输入:l1 = [2,4,3], l2 = [5,6,4]
输出:[7,0,8]
解释:342 + 465 = 807.

示例 2:
输入:l1 = [0], l2 = [0]
输出:[0]

示例 3:
输入:l1 = [9,9,9,9,9,9,9], l2 = [9,9,9,9]
输出:[8,9,9,9,0,0,0,1]

模拟加法过程

遍历两个链表,逐个节点相加,并考虑进位的情况。

1
2
3
4
5
6
7
8
9
10
11
12
13
14
15
16
17
18
19
20
21
22
23
24
25
26
class Solution {
public ListNode addTwoNumbers(ListNode l1, ListNode l2) {
ListNode dummy = new ListNode(0);
ListNode cur = dummy;
int carry = 0; // 进位

while (l1 != null || l2 != null) {
int x = (l1 != null) ? l1.val : 0;
int y = (l2 != null) ? l2.val : 0;
int sum = x + y + carry;

carry = sum / 10; // 更新进位
cur.next = new ListNode(sum % 10); // 创建新节点存储当前位的结果
cur = cur.next; // 移动到下一个节点

if (l1 != null) l1 = l1.next; // 移动到下一个节点
if (l2 != null) l2 = l2.next; // 移动到下一个节点
}

if (carry > 0) {
cur.next = new ListNode(carry); // 如果最后还有进位,创建新节点存储
}

return dummy.next; // 返回结果链表的头节点
}
}
  • 时间复杂度:O(n)O(n)
  • 空间复杂度:O(n)O(n)